設為首頁
表格下載
ENGLISH
中文
首頁
概況公告
協會工作
政策法規
國際交流
國際模展
行業資訊
人才建設
質量標準
聯系我們
協會簡介
|
協會章程
|
協會制度及公告
|
組織結構
|
理事會
|
分支機構
|
領導成員
|
入會手續
|
協會通知
|
協會活動
|
圖片新聞
|
視頻新聞
|
專題報道
|
中國模具信息
|
基地建設
|
中國重點骨干模具企業
|
黨建工作
|
政策法規
|
行業規劃
|
相關文件
|
政策解讀
|
國際會議
|
國際組織
|
出國展覽
|
交流合作
|
中國國際模具技術和設備展覽會
|
同期活動
|
《中國模具信息》在線預覽
|
發展論壇
|
會員名錄
|
新技術、信息化
|
國內外行業信息
|
國家級重點模具研究機構
|
模具標準
|
行業規劃
|
中國模具專家介紹
|
企業專題活動
|
模具園區
|
國外行業信息
|
中國模協培訓基地
|
培訓信息
|
智庫專家
|
國家級新產品
|
專項工作
|
中國模協T/CDMIA標準
|
科技成果認定
|
模具標準及關聯
|
專利成果
|
當前位置:
首頁
>> 質量標準 >>
模具標準及關聯
>>詳細內容
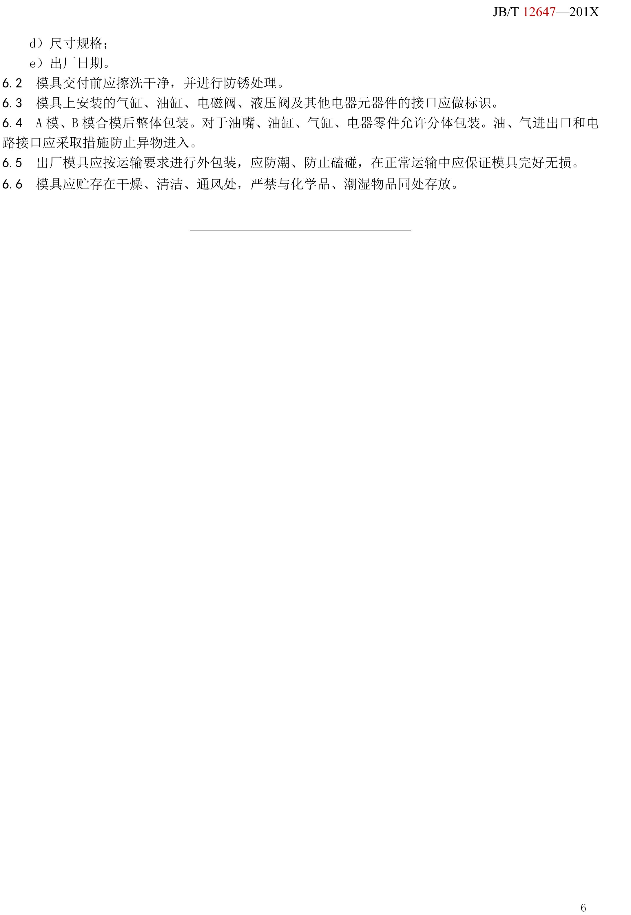
汽車塑料油箱吹塑模 技術條件
來源:
時間:
2017-02-08 09:29
標準的建設是行業、企業發展能力與水平的衡量重要標志之一,在我國現有四類標準的“模具標準體系”,有政府主導的國家標準和行業標準,還有市場導向的團體標準和企業標準。
國家標準和行業標準包涵以十大類模具為模具標準主體對象,含概了術語、技術條件、模架、模具零件、結構形式、實驗方法、技術驗收條件、安全等其它條件等等以及模具質量相關基礎標準。“十二五”期間符合模具技術與市場的發展,具有創新性的產業模具標準也在行業標準中占有重要地位。
現將截止到2016年為止的國家標準和行業標準在此發布,以便模具企業查詢。
?
模具行業“十四五”發展綱要? ?100元/本? ? ?聯系電話:010-88356463
更多
首頁
|
協會概況
|
協會工作
|
聯系我們
中國模具工業協會主辦唯一官方網站
中國北京海淀區首體南路20號國興家園四號樓505,506室 郵編: 100044
電話:010-88356463 傳真:0086-10-88356461
電子郵件:
cdmia@cdmia.com.cn
網站:
http://www.cdmia.com.cn
京公網安備11010802040758號
京ICP備17039305號-1
版權所有中國模具工業協會,未經同意請勿轉載